AOS-4LAN-WX1860


產品介紹:
參數描寫
PCIE X4型 功能轉換主板
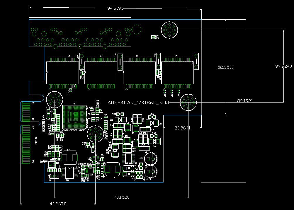
尺寸94mm(L)×100mm(W)×16mm(H)
支持WX1860 4×1000M RJ45網口
支持4×RJ45千兆網口(48V POE可選)
產品符合CE FCC ROHS規范
系統支持WIN7/WIN10/WIN11/麒麟OS/UOS……
尺寸圖
單位mm

訂購信息
銷售型號 | 說明 |
AOS-4LAN-WX1860 | WX1860 4×1000M RJ45網口(不帶POE) |
WX1860 4×1000M RJ45網口(帶48V POE) |
應用領域
工控機, 工業平板電腦, 自助終端, 一體機,醫療,數字標牌,POS收銀機等